- Pre-selection
- Pre-authorization
Pre-selection
The Pre-selection flow simplifies the payment process by merging the steps of product/service selection and authorization into a single transaction. This flow is typically used for low-value or quick transactions, where the customer’s selection and payment authorization are handled in a single step. See the diagram below:
- The consumer presents a card (Insert, tap, or swipe) to the Nayax Device.
- The Nayax Device sends a Begin Vending Session command to the Operator Service Machine.
- The user selects a product, and the Operator Service Machine sends a Vend Request to the Nayax Device.
- The Nayax Device sends an Authorization Command Request to the Nayax Server.
- The Nayax Server sends a /Start Session request to the Payment Provider via the Start Session endpoint.
- The Nayax Server sends a /Sale request to the Payment Provider via the Credit Card Sale endpoint.
- The Nayax Server returns an Authorization Command Response (Approved) to the Nayax Device.
- The Nayax Device sends a Vend Approved command to the Operator Service Machine.
- The product is dispensed, and the Operator Service Machine sends a Vend Success notification to the Nayax Device.
- The Nayax Device sends a Settlement Command Request to the Nayax Server.
- (Optional) The Nayax Server sends a /SaleEndNotification to the Payment Provider via the Sale End Notification endpoint.
- The Nayax Server returns a Settlement Command Response (Always Approved) to the Nayax Device, which then displays a “Thank you” message.
Exception Handling
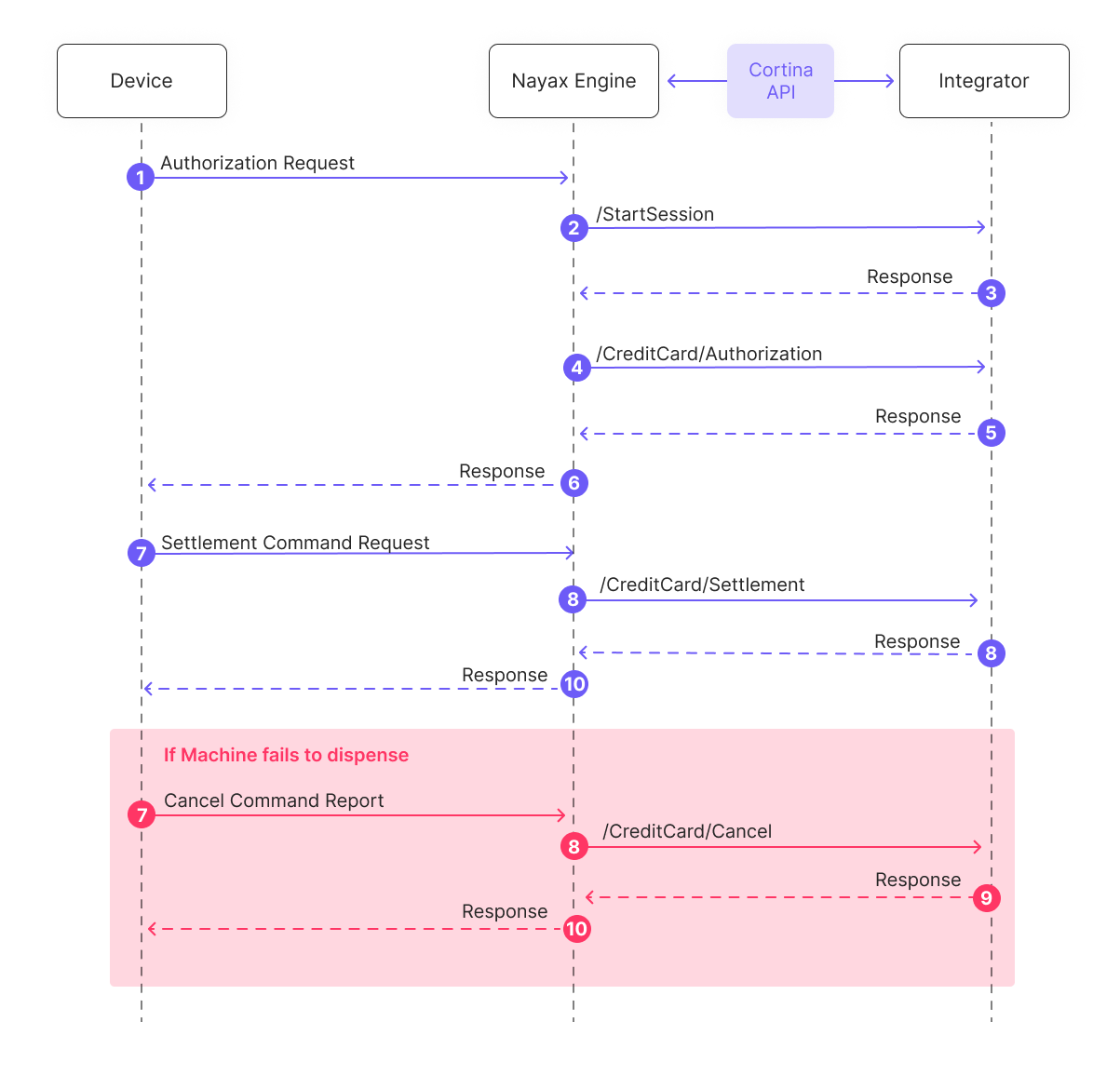
In the event of a failure at any critical junction (marked with a black circle in the diagram), the transaction is terminated. Since the Sale occurs before the product is dispensed in this flow, specific Void logic is required to ensure the cardholder is not charged for failed transactions.| Scenario | Diagram Step Reference | Technical Resolution |
|---|---|---|
| Selection Timeout | 3.b | Occurs if the user fails to choose a valid product within the machine’s allowed timeframe. The session ends before any payment request is made. |
| Start Session Failed | 5.b | Occurs if the /Start Session request times out or returns an error. The process is aborted before the Sale request. |
| Sale Request Failed | 6.b | If the /Sale request fails, returns an error, or receives a 992 response code, the session is aborted. In cases of a gateway timeout, the Credit Card Void endpoint is triggered with the flag isGatewayTimeout: True. |
| Vend Failed | 9.b | If the machine fails to dispense the product (e.g., mechanical jam) after a successful sale, the Nayax Engine triggers the Credit Card Void endpoint to reverse the transaction. |
| Notification Failure | 11.b | Occurs if the optional /SaleEndNotification fails. This is a non-critical reporting step; the user has already received the product, so the error is simply logged for reconciliation. |
For a comprehensive list of financial response codes and authorization failures, refer to the Credit Card Decline Reasons page.
Pre-Authorization
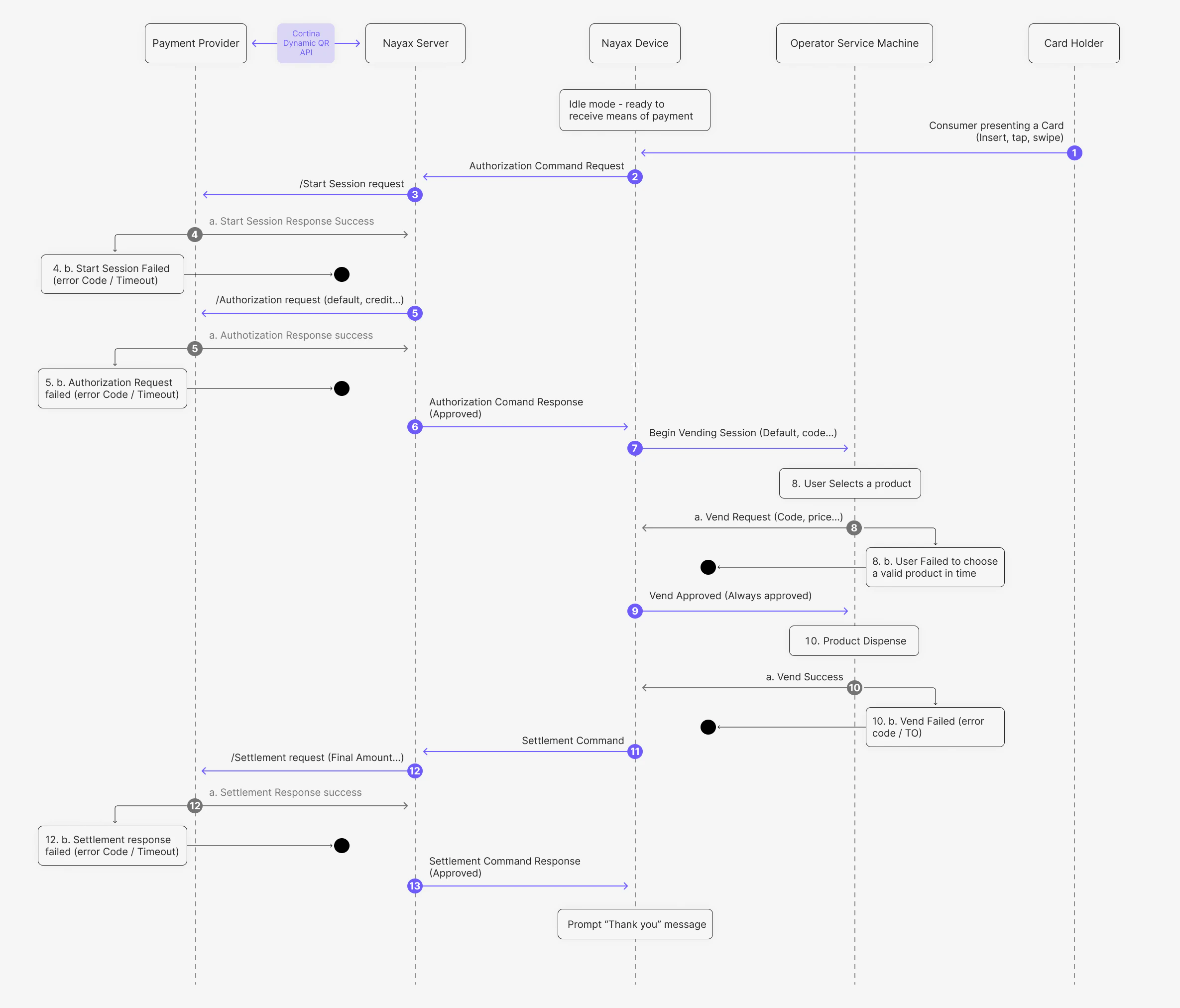
The Pre-authorization flow is used for transactions that require a two-step process. First, a session is initiated, followed by an authorization check. This flow ensures the transaction is valid and the customer has sufficient funds before settlement. See the diagram below:
- The consumer presents a card (Insert, tap, or swipe) to the Nayax Device.
- The Nayax Device sends an Authorization Command Request to the Nayax Server.
- The Nayax Server sends a /Start Session request to the Payment Provider via the Start Session endpoint.
- The Payment Provider returns a Start Session Response Success to the Nayax Server.
- The Nayax Server sends an /Authorization request (default amount) to the Payment Provider via the Credit Card Authorization endpoint.
- The Nayax Server returns an Authorization Command Response (Approved) to the Nayax Device.
- The Nayax Device sends a Begin Vending Session command to the Operator Service Machine.
- The user selects a product, and the Operator Service Machine sends a Vend Request (Code, price) to the Nayax Device.
- The Nayax Device sends a Vend Approved (Always approved) response to the Operator Service Machine.
- The product is dispensed, and the Operator Service Machine sends a Vend Success notification to the Nayax Device.
- The Nayax Device sends a Settlement Command to the Nayax Server.
- The Nayax Server sends a /Settlement request (Final Amount) to the Payment Provider via the Credit Card Settlement endpoint.
- The Nayax Server returns a Settlement Command Response (Approved) to the Nayax Device, which then displays a “Thank you” message.
Exception Handling
In the event of a failure at any critical junction (marked with a black circle in the diagram), the transaction is terminated. Because a hold is placed on the cardholder’s funds during the authorization step, specific cleanup actions (Cancellations) are required if the vend is not completed.| Scenario | Diagram Step Reference | Technical Resolution |
|---|---|---|
| Start Session Failed | 4.b | Occurs if the /Start Session request times out or returns an error. The session is aborted before any funds are authorized. |
| Authorization Failed | 5.b | Occurs if the provider denies the default credit amount. The transaction is terminated and the user is typically notified on the device. |
| Selection Timeout | 8.b | Occurs if the user fails to choose a valid product within the machine’s allowed timeframe. The session is closed. |
| Vend Failed | 10.b | If the machine fails to dispense the product (e.g., mechanical jam), the system triggers the Credit Card Cancel endpoint to release the pre-authorized hold. |
| Settlement Failed | 12.b | Occurs if the final settlement request fails or times out. This requires internal logging for manual reconciliation with the provider. |
| Timeout / 992 Code | N/A | If no sale response is received within the timeout period, or a 992 code is returned, the Credit Card Cancel endpoint is called with the flag isGatewayTimeout: True. |
For a comprehensive list of financial response codes and authorization failures, refer to the Credit Card Decline Reasons page.