statusCode != 0, TweezerComm will automatically fall back to this mechanism, ensuring that transactions are completed successfully or through retries and verification steps to prevent inconsistencies.
How it Works
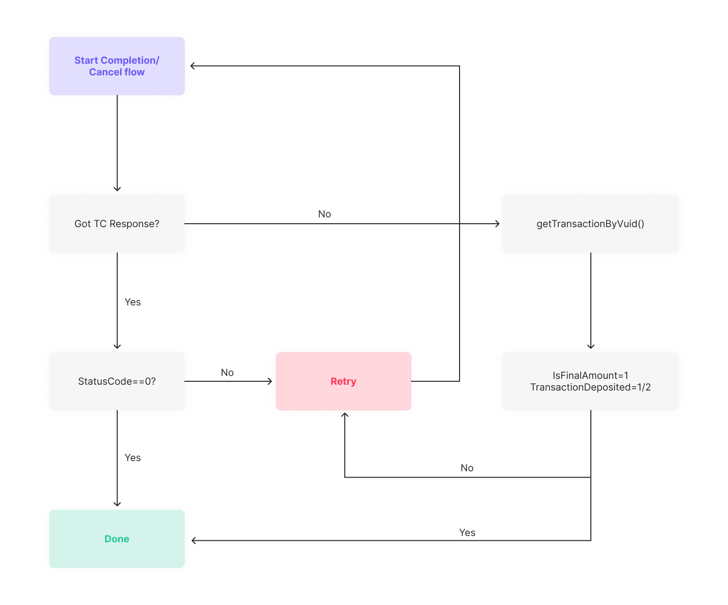
The flow chart describes the flow of the mechanism.
- If a response was received, the system proceeds to check the
StatusCode. If it is equal to0, it will finish the completion process, else it will trigger the retry mechanism. - If no response is received, the system retrieves transaction details using the
getTransactionByVuid()method.- To check if the transaction is finalized, the system evaluates if
IsFinalAmount=1andTransactionDeposited=1/2. - If they are not equal to those values, the system triggers the retry mechanism.
- To check if the transaction is finalized, the system evaluates if