The Device Start flow initiates directly at the Nayax terminal, allowing consumers to begin a session by selecting a service or presenting their card. This enables interactive communication with the terminal, such as displaying tariffs or confirming service station availability, before the session officially begins on the machine. The Device Start flow makes use of the following Spark methods:Documentation Index
Fetch the complete documentation index at: https://devzone.nayax.com/llms.txt
Use this file to discover all available pages before exploring further.
Pre-Authorization OnlyDevice Start currently only supports pre-authorization, for an option with Pre-Selection see Remote Start.
Pre-Authorization Flow
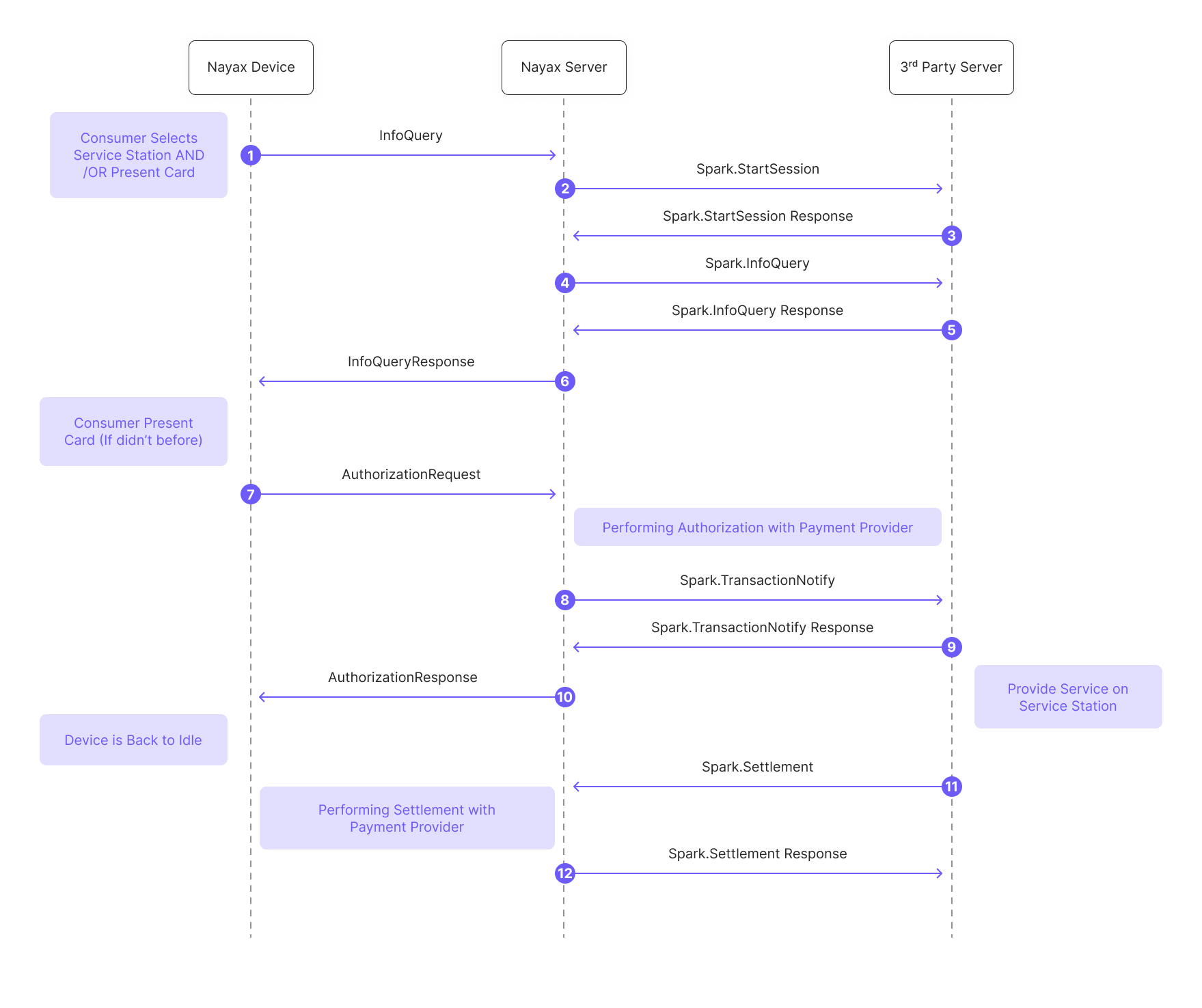
To understand the device start pre-authorization flow, see the diagram below:
- A consumer selects a service station (and/or presents a card) on the Nayax Device, which sends an
InfoQueryrequest to the Nayax Server. - The Nayax Server sends a
StartSessionto the 3rd Party Server. - The 3rd Party Server responds to the Nayax Server with a
StartSession Response. - The Nayax Server sends an
InfoQueryto the 3rd Party Server. - The 3rd Party Server responds to the Nayax Server with an
InfoQuery. - The Nayax Server sends an
InfoQuerycommand back to the Nayax Device. - The consumer presents their card (if they haven’t already done so). An
AuthorizationRequestis sent from the Nayax Device to the Nayax Server. - The Nayax Server performs authorization with a Payment Provider and then sends a
TransactionNotifyto the 3rd Party Server. - The 3rd Party Server responds to the Nayax Server with a
TransactionNotifyResponse. - The Nayax Server sends an
AuthorizationResponseback to the Nayax Device. At this point, the service can be provided on the Service Station, and the Nayax Device is back to idle. - The 3rd Party Server sends a
Settlementcommand to the Nayax Server. - The Nayax Server performs the settlement with the Payment Provider and then sends a
Settlementback to the 3rd Party Server.