In the Remote Start Flow, your remote server initiates the transaction, directing Nayax to activate a specific device. This method is particularly suited for scenarios where the transaction begins from an application or a computer, rather than directly at the Nayax terminal. The Remote Start flows use the following Spark methods:Documentation Index
Fetch the complete documentation index at: https://devzone.nayax.com/llms.txt
Use this file to discover all available pages before exploring further.
- StartAuthentication
- TriggerTransaction
- TransactionCallback
- Settlement
- CancelTransaction
- TimeoutCallback
- DeclineCallback
Payment FlowsRemote Start supports both pre-authorization and pre-selection transaction flows. The sections below provide a more detailed breakdown of each flow.
Pre-Authorization Flow
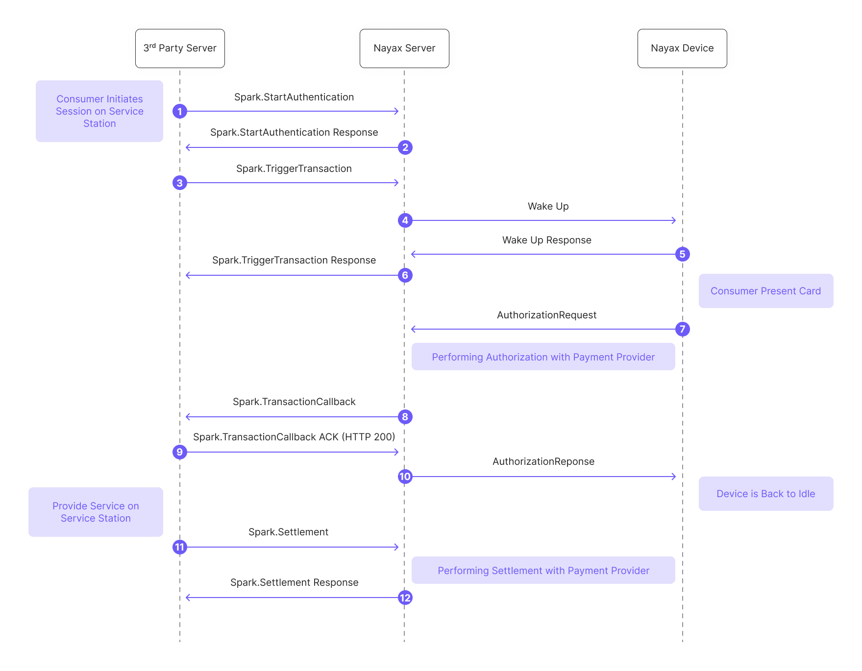
To understand the remote start pre-authorization flow, see the diagram below:
- A consumer starts a session on a service station, which sends a
StartAuthenticationrequest to the Nayax Server via a 3rd Party Server. - The Nayax Server responds to the 3rd Party Server with a
StartAuthenticationResponse. - The 3rd Party Server sends a
TriggerTransactionrequest to the Nayax Server. - The Nayax Server sends a “Wake Up” command to the Nayax Device.
- The Nayax Device responds to the Nayax Server, confirming it has woken up.
- The Nayax Server sends a
TriggerTransactionResponseback to the 3rd Party Server. - The consumer presents their card to the Nayax Device. The Nayax Device then sends an
AuthorizationRequestto the Nayax Server. - The Nayax Server performs authorization with a Payment Provider and sends a
TransactionCallbackto the 3rd Party Server. - The 3rd Party Server acknowledges the transaction callback by sending a
TransactionCallbackACK(HTTP 200) to the Nayax Server. At this point, the service can be provided on the Service Station. - The Nayax Server sends an
AuthorizationResponseto the Nayax Device, indicating the outcome of the authorization. The Nayax Device then returns to an idle state. - The 3rd Party Server sends a
Settlementrequest to the Nayax Server. - The Nayax Server performs the settlement with the Payment Provider and sends a
SettlementResponseback to the 3rd Party Server.
Pre-Selection Flow
To understand the remote start pre-selection flow, see the diagram below:
- A consumer starts a session on a service station, which sends a
StartAuthenticationrequest to the Nayax Server via a 3rd Party Server. - The Nayax Server responds to the 3rd Party Server with a
StartAuthenticationResponse. - The 3rd Party Server sends a
TriggerTransactionrequest to the Nayax Server. - The Nayax Server sends a “Wake Up” command to the Nayax Device.
- The Nayax Device responds to the Nayax Server, confirming it has woken up.
- The Nayax Server sends a
TriggerTransactionresponse back to the 3rd Party Server. - The consumer presents their card to the Nayax Device. The Nayax Device then sends an
AuthorizationRequestto the Nayax Server. - The Nayax Server processes transactions by performing sales, authorizations, and settlements with a Payment Provider. Concurrently, it sends a
TransactionCallbackto the 3rd Party Server. - The 3rd Party Server acknowledges the transaction callback by sending a
TransactionCallback(HTTP 200) to the Nayax Server. At this point, the service can be provided at the Service Station. - The Nayax Server sends an
AuthorizationResponseto the Nayax Device, indicating the outcome of the authorization. The Nayax Device then returns to an idle state.