Transaction Flow
To understand the single-phase transaction flow, consider the following sequence of events:
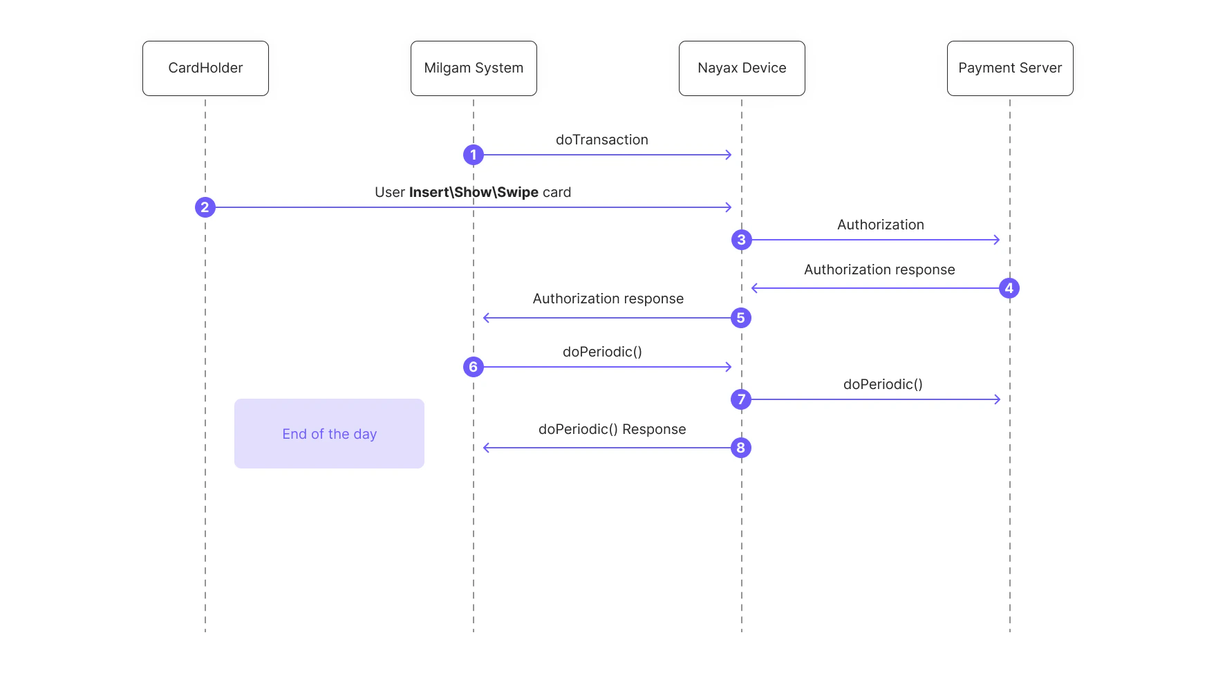
- The client application (labeled as DC) initiates the transaction by sending a
doTransactionrequest to the Nayax Device. - The Nayax Device prompts the CardHolder to present their card by inserting, showing, or swiping it.
- The Nayax Device sends an authorization request to the Payment Server.
- The Payment Server processes the request and sends an Authorization response back to the Nayax Device.
- The Nayax Device relays the Authorization response to the DC, completing the payment portion of the flow.
- At the end of the day, the DC sends a
doPeriodicrequest to the Nayax Device, which then communicates with SHVA to complete the day’s batch process. The Nayax Device sends adoPeriodicresponse back to the DC.