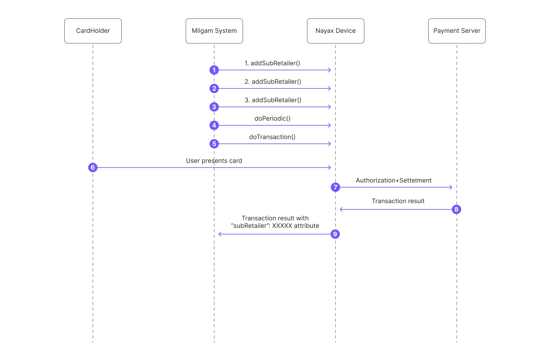
The Split Transaction flow is used for transactions involving multiple sub-merchants. The diagram illustrates how a Milgam System can initiate a transaction on the Nayax Device and receive a response that includes a specific attribute for a sub-retailer.Documentation Index
Fetch the complete documentation index at: https://devzone.nayax.com/llms.txt
Use this file to discover all available pages before exploring further.
Transaction Flow
To understand the Split transaction flow, consider the following sequence of events:
- The Milgam System sends one or more
addSubRetailer()requests to the Nayax Device. In the example, three such requests are made. - The Milgam System performs its
doPeriodic()call and then initiates a transaction with adoTransaction()request. - The CardHolder presents their card.
- The Nayax Device communicates with the payment server to perform the Authorization and Settlement of the transaction.
- The payment server sends the transaction result back to the Nayax Device.
- The Nayax Device relays the transaction result to the Milgam System, including a
subRetailerattribute with the valueXXXXXto identify the relevant sub-retailer.