This guide explains the Multi-Vending with Pre-Authorization flow. This method allows a customer to purchase multiple products in one session after a single initial payment approval. This streamlines the transaction by consolidating authorization into one initial step.Documentation Index
Fetch the complete documentation index at: https://devzone.nayax.com/llms.txt
Use this file to discover all available pages before exploring further.
Payment Flow
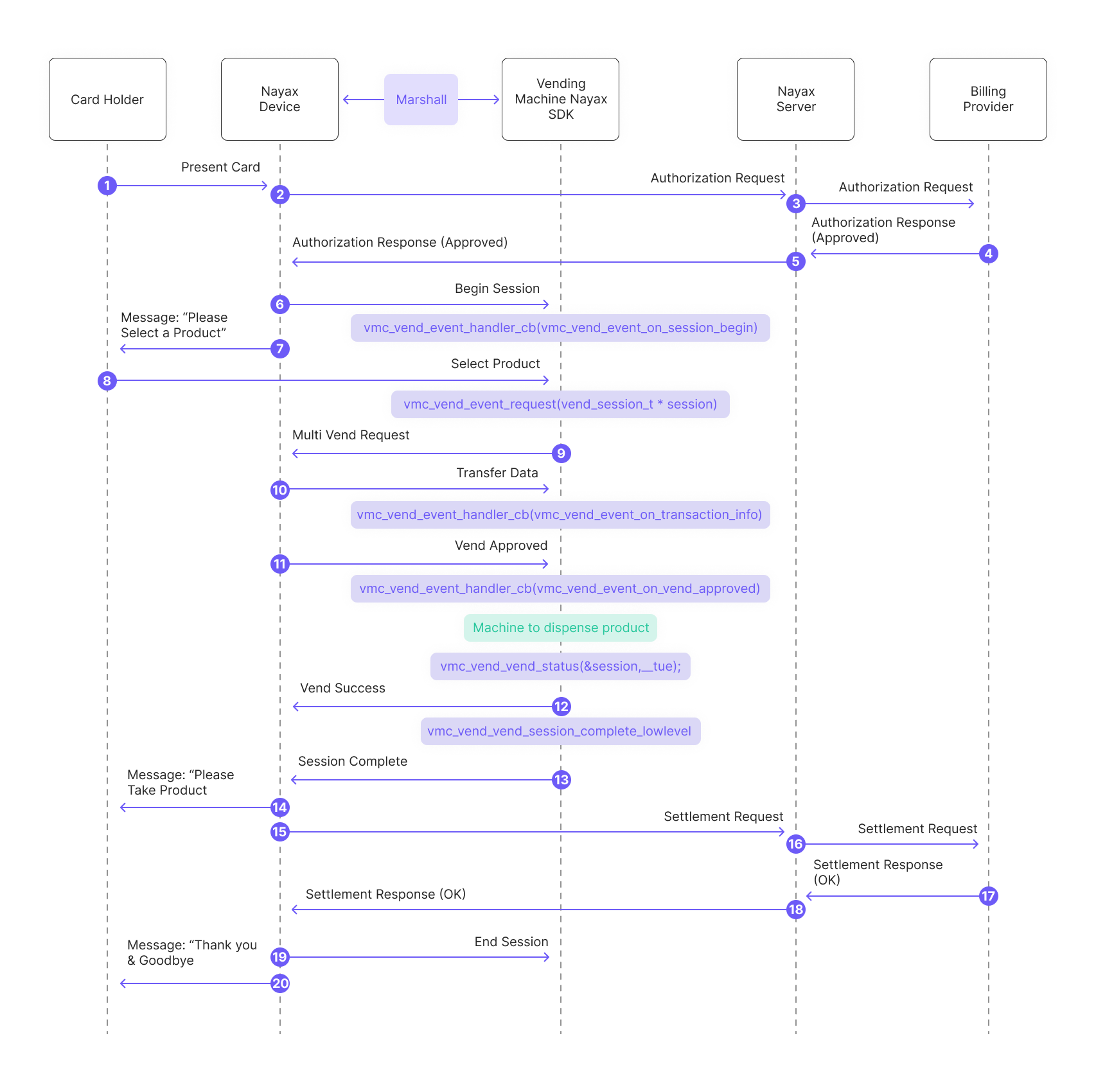
The diagram below illustrates the complete sequence of events for a Multi-Vending with Pre-Authorization transaction.
- The consumer presents the card to the Nayax Device.
- The Nayax Device sends an authorization request to the Nayax Server.
- The Nayax Server forwards the authorization request to the Billing Provider.
- The Billing Provider sends an authorization response (approved) to the Nayax Server.
- Nayax Server sends the authorization response (approved) back to the Nayax Device.
- The peripheral’s SDK begins the session and triggers the “session begin” event:
- Message to the consumer: “Please Select a Product.”
-
The consumer selects the desired product/s from the vending machine. Said products are being added to a list called “session”:
-
The peripheral’s SDK sends a “Multi Vend Request” to the Nayax Device:
- The peripheral’s SDK handles transaction data received from the Nayax Device via Transfer Data (said data includes information about the Nayax transaction ID and the consumer’s card details):
- The peripheral’s SDK triggers the “vend approved” event:
- The peripheral dispenses the product/ provides the service to the consumer
- The SDK reports “vend success”:
Note: in case of partial dispensing (meaning not all of the selected items were actually vended) you can create a new list with only the items which were actually vended prior to responding with “true”:

C
C#
Java
- Message to the consumer: “Please Take Product.”
- Nayax Device sends a settlement request to the Nayax Server.
- Nayax Server forwards the settlement request to the Billing Provider.
- The Billing Provider sends a settlement response (OK) to the Nayax Server.
- Nayax Server sends the settlement response (OK) back to the Nayax Device.
- The vending session ends.
- Message to Card Holder: “Thank you & Goodbye.”