This guide explains the Pre-Authorization vending flow. This process is key to minimizing risk because it approves payment before the customer selects a product.Documentation Index
Fetch the complete documentation index at: https://devzone.nayax.com/llms.txt
Use this file to discover all available pages before exploring further.
Payment Flow
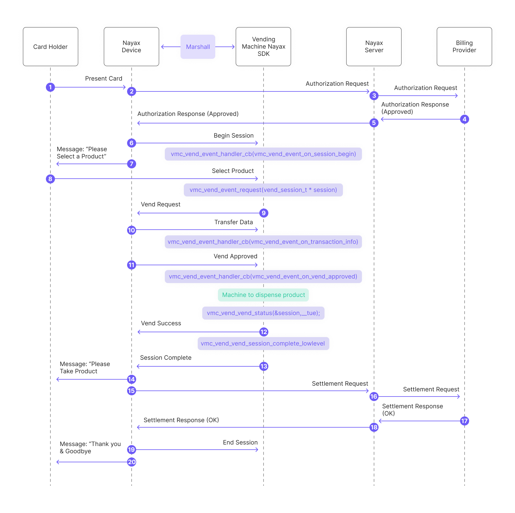
Visualize the Pre-Authorization process with the diagram below, which illustrates each step of the single vending session flow, from product selection to payment authorization and dispensing.
- The consumer presents the card to the Nayax Device.
- The Nayax Device sends an authorization request to the Nayax Server.
- The Nayax Server forwards the authorization request to the Billing Provider.
- The Billing Provider sends an authorization response (approved) to the Nayax Server.
- Nayax Server sends the authorization response (approved) back to the Nayax Device.
- The peripheral’s SDK begins the session and triggers the “session begin” event:
- Message to the consumer: “Please Select a Product.”
- The consumer selects a product.
- The peripheral’s SDK sends a “vend request” to the Nayax Device:
- The peripheral’s SDK handles transaction data received from the Nayax Device via Transfer Data command (said data includes information about the Nayax transaction ID and the consumer’s card details):
- The peripheral’s SDK triggers the “vend approved” event:
- The peripheral dispenses the product/ provides the service to the consumer
- The SDK reports vend success:
- Message to the consumer: “Please Take Product.”
- Nayax Device sends a settlement request to the Nayax Server.
- Nayax Server forwards the settlement request to the Billing Provider.
- The Billing Provider sends a settlement response (OK) to the Nayax Server.
- Nayax Server sends the settlement response (OK) back to the Nayax Device.
- The vending session ends.
- Message to Card Holder: “Thank you & Goodbye.”